Borang Cerai Online Jawi

Sekiranya berlaku kehilangan atau kerosakan dokumen pelanggan boleh mengemukakan permohonan salinan yang baru di pejabat agama islam di daerah perceraian tersebut.
Borang cerai online jawi. Borang tuntutan perceraian di bawah ta liq. Perkahwinan warganegara malaysia yang didaftarkan di negara asing dan didaftarkan semula dengan kerajaan malaysia jpn atau perwakilan malaysia kemudiannya bercerai di luar negara maka satu perintah perlu diperolehi daripada mahkamah tinggi malaysia untuk. Nikah cerai dan ruju. Mykad baru lama polis tentera passport sila masukkan salah satu sahaja yang akan digunakan oleh anda untuk daftar masuk nanti.
Borang perkahwinan klinik hiv pusat khidmat keluarga sosial dan komuniti pkksk senarai nama penolong pendaftar perkahwinan. 10 borang tuntutan mengubah perintah. Prosedur permohonan salinan surat nikah cerai ruju mengisi borang 18 bahagian undang undang keluarga islam. Borang permohonan berkahwin wali hakim wali enggan dan janda berhias.
Permohonan online perlu diisi sekiranya lelaki dan perempuan bukan dari negeri yang menggunakan sppim tetapi tempat bernikah di negeri yang menggunakan sppim. 11permohonan berkahwin bawah umur. Jika alamat dalam kad pengenalan bukan berasal dari daerah berhampiran mahkamah pengesahan pelu dilakukan mestilah lampirkan bersama pengesahan pemastautin di mukim berkenaan daripada pegawai kumpulan pengurusan dan profesional penghulu mukim. Bagi kes pengesahan lafaz cerai pula borang seksyen 57 diperlukan muat turun borang seksyen 57.
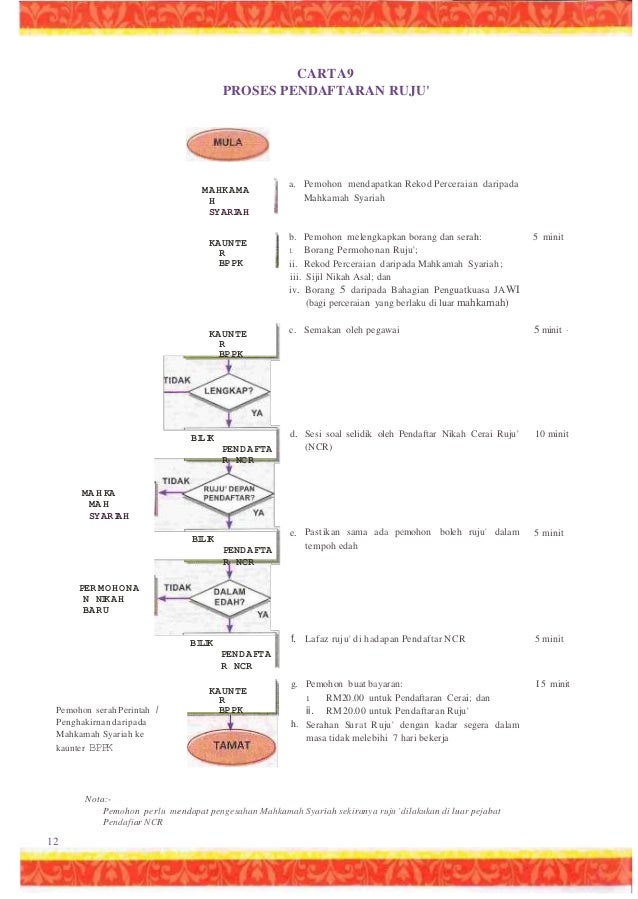
Bertanggungjawab menjalankan penyeliaan dan kawalan terhadap pengeluaran dan pendaftaran sijil nikah cerai dan ruju di wilayah persekutuan. Diisi oleh salah seorang sama ada lelaki atau perempuan. Hakcipta terpelihara 2014 jawi jabatan agama islam wilayah persekutuan kompleks pusat islam jalan perdana 50676 kuala lumpur. Pendaftaran ahli baru ncr nota.
Borang percuma tersebut boleh diambil di jabatan hal ehwal agama islam pulau pinang dan semua pejabat agama daerah atau boleh dimuat turun melalui laman web jabatan ini. Permohonan menghidupkan semula kes. Pelanggan mesti menyimpan dokumen tersebut di tempat selamat dan sesuai. Pastikan tarikh cadangan berkahwin tidak melebihi 90 hari.
Surat perakuan cerai adalah antara dokumen perkahwinan yang penting bagi individu yang telah bercerai. Pemohon hadir ke paid dengan mengemukakan borang dan dokumen seperti berikut. Pemohon dinasihatkan untuk membuat salinan fotostat dikri nisi mutlak sijil perceraian bagi tujuan kegunaan peribadi di masa hadapan. Pemohon hendaklah mengisi borang permohonan pendaftaran perceraian secara online di laman web sistem nikah cerai dan rujuk ncr online jais atau secara manual sekiranya offline.