Borang Permohonan Cuti Belajar Bergaji Penuh

Garis panduan cbbp bahagian tajaan pendidikan kpm 36 62 63 37 43 45 48 51 53 57 60 bahagian iv bahagian v a.
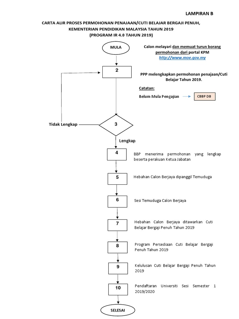
Borang permohonan cuti belajar bergaji penuh. Bagi maksud surat pekeliling perkhidmatan ini senarai cuti bergaji penuh cuti separuh gaji dan cuti tanpa gaji yang sedang berkuat kuasa bagi pegawai lantikan tetap adalah seperti di lampiran b. Permohonan hendaklah dikemukakan dalam tempoh 30 hari sebelum tarikh tamat tempoh cuti belajar. Kesan ke atas perkhidmatan seseorang pegawai berbeza mengikut cuti yang diluluskan. Sebarang pertanyaan lanjut berkaitan permohonan ini boleh berhubung terus dengan unit latihan dalam perkhidmatan bmi jpa melalui e mel ke sp bmi jpa gov my.
Cuti belajar bergaji penuh cbbp cuti belajar bergaji penuh cbbp cuti yang diluluskan oleh pihak berkuasa melulus kepada seseorang pegawai untuk mengikuti kursus atau pengajian di mana dalam tempoh tersebut pegawai dibayar gaji imbuhan tetap dan lain lain elaun yang berkelayakan mengikut syarat dan peraturan yang ditetapkan sama ada. Mengemukakan borang permohonan kelulusan cuti belajar dokumen dokumen yang disenaraikan dalam senarai semak dan perjanjian cuti belajar 3 salinan yang lengkap kepada bahagian biasiswa dan pembiayaan bbp kpm selewat lewatnya 1 bulan sebelum memulakan pengajian setelah menerima surat tawaran daripada universiti. I pegawai hendaklah mempunyai iltizam pengetahuan kemahiran pengalaman dan perwatakan sikap yang sesuai bagi menentukan kejayaan dalam pengajian dan seterusnya berupaya memberi sumbangan ke arah meningkatkan keberkesanan perkhidmatan dan organisasi. Setiap permohonan pembiayaan adalah tertakluk kepada syarat dan kriteria yang telah ditetapkan oleh agensi tersebut dan kpm tidak mempunyai sebarang kuasa untuk meminda syarat syarat.
P ermohonan hadiah latihan persekutuan cuti belajar bergaji penuh dengan biasiswa cbbp db ditawarkan oleh kementerian pendidikan malaysia kpm kepada pegawai perkhidmatan pendidikan ppp untuk mengikuti pengajian di peringkat pascasiswazah ijazah sarjana dan kedoktoran bertujuan untuk membangunkan warga pendidik yang kompeten bagi memenuhi keperluan strategik pendidikan negara demi. Bolehkah saya menggunakan borang pemeriksaan kesihatan selain daripada yang dikeluarkan. Bagi maksud surat pekeliling perkhidmatan ini senarai cuti bergaji penuh cuti separuh gaji dan cuti tanpa gaji yang sedang berkuat kuasa bagi pegawai lantikan tetap adalah seperti di lampiran b. Hanya permohonan yang lengkap akan diproses oleh jabatan ini.
23 januari 6 februari 2019. Pemberian cuti belajar bergaji penuh. Kesan ke atas perkhidmatan seseorang pegawai berbeza mengikut cuti yang diluluskan.